河南省科学技术厅 河南省财政厅 关于组织申报2026年度科技保险补贴资金的通知

时间:2026-03-05

各省辖市科技局、财政局,济源示范区管委会科技、财政主管部门,各县(市)科技、财政主管部门,各有关单位:

  为分散和化解高新技术企业和科技型中小企业的创新创业风险,提升企业自主创新能力,省科技厅、省财政厅决定组织开展2026年度科技保险补贴资金申报工作。现将有关事项通知如下:

  一、申报对象及补贴标准

  (一)申报对象。投保产品研发责任保险、关键研发设备保险、营业中断保险(A款-研发中断保险)、产品质量保证保险、产品责任保险(海外)、科技成果转化费用损失保险(揭榜挂帅攻关险)、科研费用损失保险、创新应用责任险(包含无人机、药械临床试验等)等8个险种(险种名称不同但具体条款实质相同的,可纳入补贴范围)的高新技术企业和科技型中小企业。

  (二)补贴标准。按照不超过科技企业参加以上8种科技保险的实际支出保费的30%给予补贴,每个企业每年最高补贴额度不超过20万元。参保企业中途退保的,不享受补贴。享受补贴后退保的,须先退还政府补贴。

  二、申报条件

  申报单位应满足以下基本条件:

  (一)在河南省登记注册,具有独立法人资格;

  (二)守法经营,诚实守信,企业及其法定代表人近三年内无重大不良信用记录;

  (三)国家高新技术企业和科技型中小企业;

  (四)2025年度支持保险合同起保日自2025年1月1日至2025年12月31日,且缴足全额保险费的单位。

  三、申报材料

  (一)河南省科技保险补贴资金申请表(见附件);

  (二)科技保险单、保险费发票、保险费支出凭证(扫描件,需加盖单位公章);

  四、申报程序

  项目申报采取网上申报的方式进行,由申报企业、地市科技管理部门登录系统进行申报和推荐,无需报送纸质材料。地市科技主管部门要高度重视科技保险补贴资金申报及推荐工作,积极组织本辖区内符合要求的高新技术企业和科技型中小企业做好2025年度科技保险补贴的申报,做到应报尽报,应享尽享。

  (一)用户注册。申报企业须在河南政务服务网(http://www.hnzwfw.gov.cn)注册并实名认证后,才能登录系统,已完成注册和认证的用户仍使用原账号。各主管部门(单位)管理员用户仍使用系统统一分配的账号登录系统。

  (二)项目填报。申报企业按照申报要求,使用注册账号登录“河南省科技计划项目管理系统(http://xm.hnkjt.gov.cn/)”填写《河南省科技保险补贴资金申请表》,填报完毕后下载并加盖单位公章后扫描上传,其他证明材料加盖公章后上传,提交至科技主管部门(单位)。

  (三)审核推荐。科技主管部门严格按照申报要求审核项目,将审核通过统一将项目推荐提交至省科技厅。

  五、受理时间

  系统填报时间:2026年2月9日8:00—2026年3月13日 18:00。

  地市审核时间:2026年3月22日18:00前(逾期不予受理)。

  六、联系方式

  (一)系统注册、填报、提交等问题咨询

  省科学技术信息研究院:0371—65974111

  (二)申报业务咨询

  联系人:省科技厅科技企业与现代服务业科技处   张娜

  电 话:0371—86561637


河南省科技保险补贴资金申请表

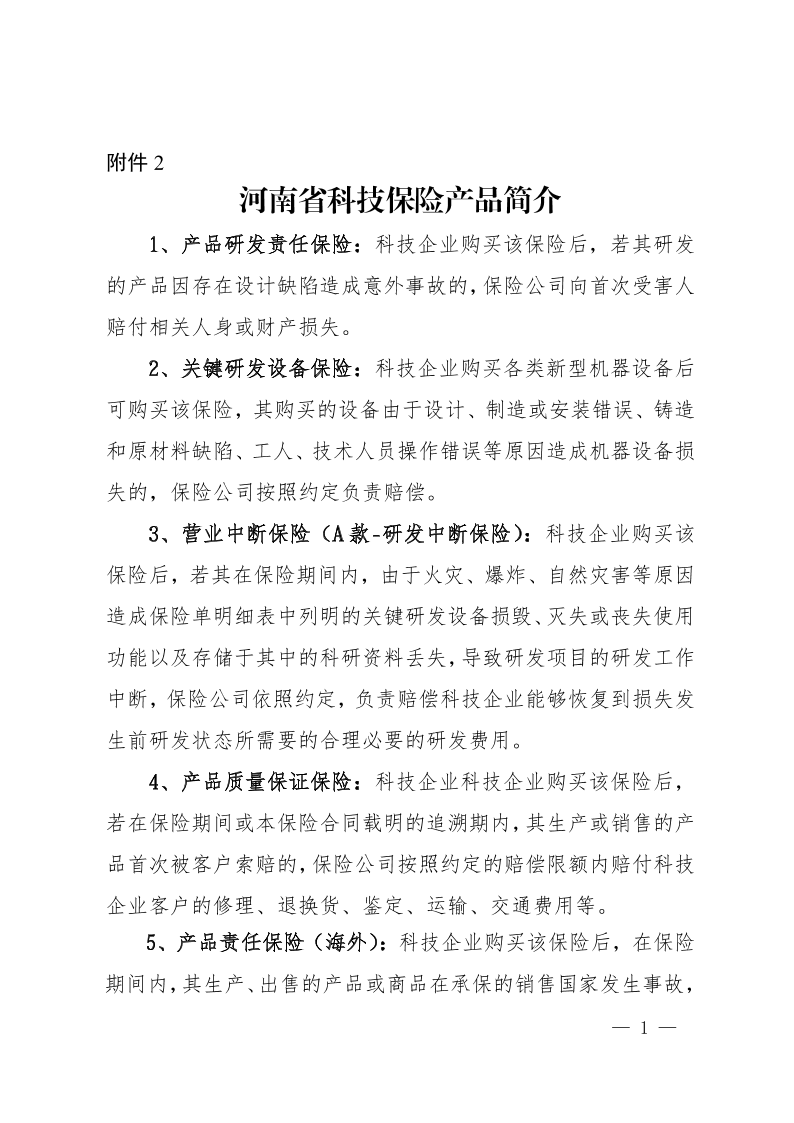
河南省科技保险产品简介


Copyright © 2020 www.cxkjcm.com